南海疫情通报(南海最新疫情消息 今天)
广东佛山基孔肯雅热是真的吗
〖壹〗、佛山已出现3645例基孔肯雅热病例,该病由花蚊子(伊蚊)叮咬传播 ,澳门 、阳江、山东等地也曾出现病例。

〖贰〗、佛山基孔肯雅热疫情区域分布分析 2025年7月,广东省佛山市暴发基孔肯雅热疫情,病例集中出现在顺德区 ,并逐步扩散至其他辖区。以下为疫情主要分布区域及特点:核心疫区:顺德区顺德区是此次疫情的重灾区,占全市总病例的90%以上 。

〖叁〗 、广东佛山基孔肯雅热疫情属实。根据7月21日顺德区卫生健康局通报,截至7月20日累计确诊病例达2158例 ,涉及乐从镇、北滘镇、陈村镇等区域,并扩散至禅城 、南海部分片区,近来均为轻症病例。 疾病特点与传播机制基孔肯雅热由伊蚊叮咬传播 ,潜伏期多为3-7天,典型症状为突发高热、关节剧痛和皮疹 。

〖肆〗、基孔肯雅热已波及我国广州 、北京,正值蚊媒活跃期 ,需高度重视防蚊灭蚊与科学防护。疫情现状:广东本地病例集中,北京存输入风险广东:佛山顺德为疫情核心区,7月8日监测发现由境外输入引发的本地疫情,截至7月23日累计报告确诊病例3317例 ,主要集中在顺德区,禅城区、南海区有散在报告。
〖伍〗、广东省疾控中心发布基孔肯雅热疫情警报,该病由“花斑蚊”传播 ,感染后可能引发关节剧痛甚至慢性残疾,需高度重视防护措施 。
〖陆〗 、广东佛山发现基孔肯雅热疫情是真的。疫情概况:2025年7月8日,广东省佛山市顺德区监测发现一起由境外输入引起的基孔肯雅热本地疫情。市区各级对此高度重视 ,并立即组织专业力量,全力开展防控工作 。疫情数据:经主动病例搜索和检测,截至不同时间点 ,顺德全区累计报告的确诊病例数存在差异。

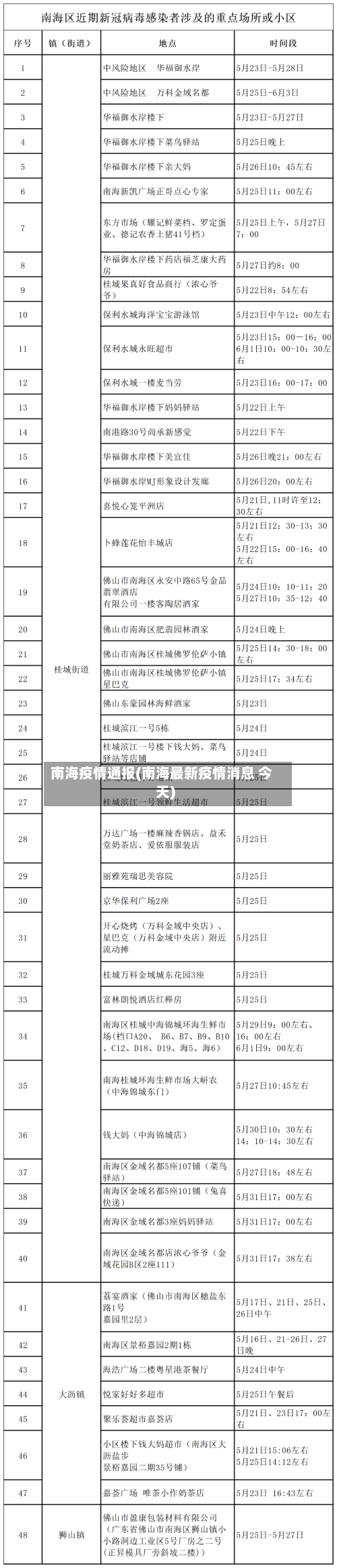
佛山市南海区关于划定高风险区的通告(第46号)
佛山市南海区新型冠状病毒肺炎疫情防控指挥部办公室关于划定高风险区的通告根据《关于进一步优化新冠肺炎疫情防控措施科学精准做好防控工作的通知》和《新型冠状病毒肺炎防控方案》等要求,经研判,南海区划定以下高风险区 ,实行“足不出户、上门服务 ”的防控措施。桂城街道:宝石东路23号 。
越秀区关于划定风险区域的通报根据疫情防控需要,按照国务院应对新型冠状病毒肺炎疫情联防联控机制综合组《新型冠状病毒肺炎防控方案》工作要求,经专家组研判,自2022年11月19日起 ,我区新增划定风险区域如下:高风险区东山街:保安南街教工新村44-46号楼栋。梅花村街:共和苑社区居委共和七巷22-24号。
按照《新型冠状病毒肺炎防控方案》和国务院联防联控机制综合组《关于进一步优化新冠肺炎疫情防控措施科学精准做好防控工作的通知》相关规定,经重庆高新区新型冠状病毒肺炎疫情防控指挥部研究,将部分区域划定为高风险区 ,具体如下:具体点位曾家镇:金科廊桥水乡三组团。
地址:佛山市禅城区冠福中路46号 。简介:禅城陶瓷城总面积达20万平方米,是中国陶瓷第一城之一,是采购瓷砖的重要市场。桂城陶瓷城:地址:佛山市南海区桂城街道桂城大道以东、恒丰路以南。简介:桂城陶瓷城占地70万多平方米 ,是比禅城陶瓷城更大规模的陶瓷批发市场之一,同样是采购瓷砖的理想选取 。
南海九江镇4月13日起实行全域围合管理的通告
〖壹〗、九江镇关于实行全域围合管理的通告鉴于近来疫情形势严峻,为进一步防范疫情输入风险 ,经综合研判,即日起,我镇将全域实行围合管理。现将有关事项通告如下:围合范围以物业小区 、村或片区为单位 ,在全镇范围内实行围合管理。围合措施各围合管理区域设置若干个卡口,落实24小时值守并预留应急通道 。
〖贰〗、佛山南海九江镇关于进一步加强社会面疫情防控措施的通告根据疫情防控工作需要,经研究,决定自11月26日零时起 ,在九江辖区范围内进一步加强社会面疫情防控相关措施。现将有关事项通告如下:强化社区管理。