疫情工资情况(疫情工资发放标准通知模板)

疫情期间工资怎么发?6种工资发放标准,速查

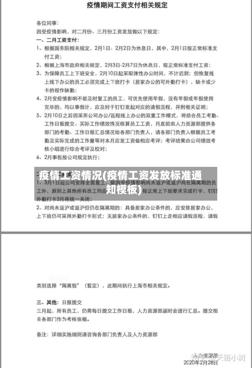
新冠肺炎患者、疑似病人 、密切接触者隔离治疗、医学观察期间:正常支付工资。病假期间:解除隔离后仍需遵医嘱病休的,按医疗期规定支付病假工资 。因政府措施不能提供正常劳动的职工 政府实施隔离或紧急措施导致无法到岗:正常支付工资。

疫情工资情况(疫情工资发放标准通知模板)-第1张图片

疫情期间工资发放标准因员工所处状态不同而有所差异 ,以下是6种常见情况的工资发放标准:新冠肺炎患者、疑似病人 、密切接触者在隔离治疗期间、医学观察期间,企业需正常支付工资。这是基于保障员工基本生活和权益的考虑,确保他们在为抗击疫情做出贡献或处于可能感染风险时 ,经济上不受影响 。

新冠肺炎患者、疑似病人 、密切接触者隔离治疗、医学观察期间:正常支付工资。病假期间:新冠肺炎患者解除隔离后,仍需遵医嘱病休的,按照医疗期相关规定支付病假工资。政府实施隔离或紧急措施导致不能正常劳动的职工:正常支付工资 。需注意 ,仅员工自己要求居家隔离或因个人原因不想返回工作地的情况不属于此类。

职工在医学观察期、隔离治疗期,工资如何发放?根据人社部《关于妥善处理新型冠状病毒感染的肺炎疫情防控期间劳动关系问题的通知》及各地政府发布的防控政策,职工在医学观察期 、隔离治疗期内不能正常提供劳动的 ,企业应视同其提供了劳动 ,并按照劳动合同约定支付工资。

疫情期间只有参加疫情防控工作的人员可以获得工资补贴,临时性工作补助标准为:直接接触病例的每人每天300元,参加疫情防控的其他医务人员和防疫工作者每人每天200元 。

疫情期间,6种工资发放标准,你是哪一种?速查!

新冠肺炎患者 、疑似病人、密切接触者隔离治疗、医学观察期间:正常支付工资 。病假期间:解除隔离后仍需遵医嘱病休的 ,按医疗期规定支付病假工资。因政府措施不能提供正常劳动的职工 政府实施隔离或紧急措施导致无法到岗:正常支付工资。

新冠肺炎患者 、疑似病人、密切接触者隔离治疗、医学观察期间:正常支付工资 。病假期间:新冠肺炎患者解除隔离后,仍需遵医嘱病休的,按照医疗期相关规定支付病假工资。政府实施隔离或紧急措施导致不能正常劳动的职工:正常支付工资。需注意 ,仅员工自己要求居家隔离或因个人原因不想返回工作地的情况不属于此类 。

疫情期间工资发放标准因员工所处状态不同而有所差异,以下是6种常见情况的工资发放标准:新冠肺炎患者 、疑似病人、密切接触者在隔离治疗期间、医学观察期间,企业需正常支付工资。这是基于保障员工基本生活和权益的考虑 ,确保他们在为抗击疫情做出贡献或处于可能感染风险时,经济上不受影响。

超过一个工资支付周期的,若职工提供了正常劳动 ,企业支付给职工的工资不得低于当地最低工资标准;若职工没有提供正常劳动的,企业应当发放生活费,生活费标准按各省 、自治区、直辖市规定的办法执行 。

当日工作时间累积超过4小时的 ,按照一天计算;在4小时以下的 ,按照半天计算。对于疫情期间从事一线防控工作的人员,国家出台了相关法律明确规定了补助的标准,相关情况的认定 ,应当基于实际的工作情况来进行处理,用人单位应当保证相关人员的待遇标准,并按时发放相关的补助及工资待遇。

普法|疫情期间无法正常上班,工资如何发放?

〖壹〗、疫情期间无法正常上班 ,工资的发放需根据具体情况判断,一般遵循有条件上班企业正常支付工资 、因政府措施停工企业首月正常支付、被隔离员工企业正常支付、企业停工且未超过周期按标准支付 、企业困难可协商暂缓支付等原则 。

〖贰〗 、休假或事假:若无法外地办公,企业可与员工协商将年假或其他非法定假期先休完。休完后仍无法正常返工的 ,可让员工请事假,事假期间可不发放工资。但企业需正常为员工购买社保,个人负担部分由员工自己承担 。疫情之下 ,企业和劳动者都面临巨大压力,需要平衡双方利益,既要保住企业 ,也要稳住就业 。

〖叁〗、因疫情导致小区被封闭 ,劳动者无法正常上班的,工资发放需分情况处理:属于依法实行隔离情形的劳动者:对于依法实行隔离的新冠肺炎患者、病原携带者 、疑似病人、密切接触者,用人单位要按正常劳动支付其隔离期间的工资。

〖肆〗、北京疫情期间无法正常提供劳动的工资发放需根据实际情况综合判断 ,具体如下:公司安排使用假期或协商一致调整工资标准的情况使用假期:若公司合理安排劳动者优先使用带薪年休假等各类假期(包括自设的福利假) 、综合调剂使用休息日,应按照相关休假规定或劳动者正常出勤支付劳动报酬。