福建疫情划分/福建疫情划分风险区

福建疫情可防可控,其他地区不受影响,卫健委发声:有望在国庆长假前得到控...

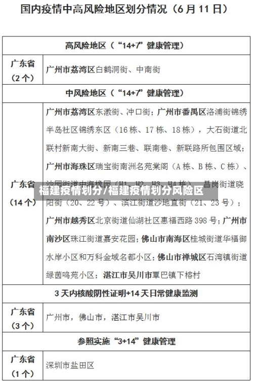
福建疫情可防可控,其他地区不受影响 ,且有望在国庆长假前得到控制 。具体分析如下:福建疫情现状累计阳性病例情况:自9月10日以来,福建省累计报告本土确诊病例43例,近来住院43例 ,无死亡病例;现有本土无症状感染者尚在接受集中隔离医学观察32例(均在莆田市)。确诊病例分布为厦门市1例 、泉州市7例、莆田市35例。

福建疫情划分/福建疫情划分风险区-第1张图片

瑞丽疫情不会影响中国整体小长假出行 ,但建议非必要不前往瑞丽 。中疾控专家邵一鸣表示,中国整体防控形势不会因局部问题受影响,边境地区加强防控措施足以控制局部疫情 ,且当地推行疫苗接种后控制速度会更快 。

福建疫情划分/福建疫情划分风险区-第2张图片

国家卫健委表示当前疫情仍可防可控,传染来源尚未找到;上海卫健委宣布加强对可疑病例筛查。国家卫健委的应对措施与研判成立专项领导小组:2020年1月1日,国家卫健委成立由马晓伟主任为组长的疫情应对处置领导小组 ,研究部署防控策略,及时指导湖北省和武汉市开展病例救治、疫情防控和应急处置等工作。

福建疫情划分/福建疫情划分风险区-第3张图片

当前急性呼吸道疾病仍以流感为主,其他病原体处于较低水平 。中国疾控中心监测数据显示 ,流感活动已呈现下降趋势,随着学校陆续放假,预计1月底左右回归流行间期水平。图:流感活动趋势示意图(数据来源:国家卫健委发布会)流感病毒类型变化与影响近期乙型流感占比升高 ,导致流感疫情出现小幅波动。

月5日,国务院联防联控机制召开新闻发布会,教育部 、国家疾控局相关司局负责同志和有关专家出席 。国家卫健委:提高科学精准防控水平 ,防止简单化 、“一刀切 ” 11月5日 ,国家卫健委新闻发言人米锋在发布会上表示,要严格执行第九版防控方案和“九不准”要求。

国家卫健委8日研判显示,当前全球疫情严峻 ,我国外防输入压力增大,局部疫情总体可控,需坚持防控策略 ,保障物资与医疗服务,尤其春节临近更需提高防控意识。

福建厦门市同安区一区域被列为高风险地区

〖壹〗、自2021年9月13日起,福建省厦门市同安区新民镇湖里工业园以东、同明路以西 、集安路以南、集贤路以北的区域被列为高风险地区 。此外 ,厦门市应对新冠肺炎疫情工作指挥部还发布了多项疫情防控措施:全市居民小区(村)实行闭环管理:严格落实“测温亮码”措施,减少人员流动。

〖贰〗、自2021年9月13日起,厦门市同安区新民镇湖里工业园以东 、同明路以西、集安路以南、集贤路以北的区域被列为高风险地区。划分依据:厦门市应对新冠肺炎疫情工作指挥部根据当前疫情防控实际情况 ,经专家研判后作出上述划分决定 。疫情背景:此次划分高风险地区与莆田疫情传播链延伸有关。

〖叁〗 、即日起,福建省厦门市同安区新民镇柑岭村、同安区新民镇梧侣社区被调整为高风险地区。具体信息如下:调整主体:福建省厦门市应对新冠肺炎疫情工作指挥部 。调整时间:22日发布通告,即日起执行 。调整内容:将同安区新民镇柑岭村、同安区新民镇梧侣社区由中风险地区调整为高风险地区。

福建省哪些地区属于B类地区(福建是a类还是b类)

福建省自4月12日以来 ,泉州市的部分地区被划分为B类地区 ,具体包括晋江市。 同样自4月12日以来,宁德市的蕉城区也被划分为B类地区,而宁德市的其他地区则按照其他规定进行管理 。

福建属于A类地区。A类地区包括北京 、天津、上海、江苏 、浙江 、福建、山东、河南 、湖北、湖南、广东等11省(市)。

A类地区通常包括大城市 ,而B类地区则涵盖中等规模的城市或地区,如东北地区 。相对地,小地区或偏远地区则归类为C类。这种分类对确定分数线有直接影响 ,通常B类地区的分数线较A类地区为低。

广西 、宁夏、海南、新疆 、西藏、贵州、云南 、青海、甘肃等10个省区 。ABC类指的是考生报考学校的地区范围。通常情况下,学校的录取分数线遵循A类比较高、B类次之 、C类最低的顺序。C类地区的单科成绩国家分数线比A类地区低约5-7分 。因此,C类地区的考生录取成绩相比A类地区的考生要求较低。

福建省级应急响应分为几级疫情

根据《国家突发公共卫生事件应急预案》 ,突发公共卫生事件根据其性质 、危害程度、涉及范围,划分为一般(Ⅳ级)、较大(Ⅲ级) 、重大(Ⅱ级)和特别重大(Ⅰ级)四级。Ⅰ级响应 发生特别重大突发公共卫生事件,省指挥部根据国务院的决策部署和统一指挥 ,组织协调本行政区域内应急处置工作 。

突发公共卫生事件应急响应级别按性质、危害程度、涉及范围分为四级,具体如下:Ⅰ级响应(特别重大):启动条件为全国或跨省份范围的严重公共卫生威胁,如肺鼠疫/肺炭疽扩散 、新传染病传入并有扩散趋势等 。由国务院决定启动 ,省级政府在国家指挥部统一领导下组织处置。

一级为比较高级别。突发公共事件主要分自然灾害、事故灾难、公共卫生事件 、社会安全事件等4类 。另外 ,应急响应机制包括防汛抗旱、高速公路、禽流感疫情 、公共卫生、突发灾害的应急响应机制。

疫情二级响应是由事发地各级人民政府按照省指挥部的统一部署,组织协调本级突发公共卫生事件应急指挥机构及其有关成员单位全力开展应急处置。

公共卫生应急响应等级划分为四个等级,分别是一级响应(Ⅰ级)、二级响应(Ⅱ级) 、三级响应(Ⅲ级)和四级响应(Ⅳ级) 。一级响应(Ⅰ级):定义:针对特别重大突发公共卫生事件 ,如传染病爆发 、重大疫情等。启动主体:由国务院或国家卫生健康委牵头启动应急机制。

省级三级应急响应是针对重大自然灾害或类似冠状病毒肺炎疫情等突发事件,由省级政府启动的一种应急响应机制 。

现在出入福州最新规定

离开福州:中高风险地区人员:严控出福州,非必要不离榕。其他人员:乘汽车、火车、飞机等离开福州 ,以及搭乘地铁 、公交等公共交通,需持48小时内核酸检测阴性证明。进入福州:中高风险地区人员:需要隔离,具体隔离政策根据当地防控要求执行 。

当前 ,福州市全域均为低风险地区。对出行没有限制。近期我市市民如无必要,请勿前往“需查验48小时内核酸阴性的区域范围 ”以及“重点关注地区 ”(点击查看详情) 。入福州 我市对从高、中风险地区以及重点关注地区入(返)榕的人员按规定采取健康管理措施 。

福州对出榕没有特别限制,出榕人员持健康通行码“绿码” ,在测温正常且做好个人防护的前提下可自由有序离榕,也可以正常跨省流动。

第二个是开设赌场罪,是指开设和经营赌场 ,提供赌博的场所及用具 ,供他人在其中进行赌博,本人从中营利的行为,处三年以下有期徒刑、拘役或者管制 ,并处罚金;情节严重的,处三年以上十年以下有期徒刑,并处罚金。