疫情签证日本(疫情日本签证政策)

2疫情期间怎么办理医疗签证去日本看病

〖壹〗 、第一步:进行日本医院会诊并获取接收证明患者需先通过日本医院进行会诊(第二诊疗意见) ,获得日本医院同意接收治疗的证明 。这是办理医疗签证的基础前提。

疫情签证日本(疫情日本签证政策)-第1张图片

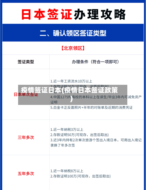
〖贰〗、准备资料并办理:提供办理签证的相关资料到当地日本大使馆或领事馆指定的机构办理。选取签证类型及次数:日本医疗签证有单次和多次之分,一般根据申请人的病情和治疗计划而定 。单次医疗签证为1次访日,多次医疗签证比较多为3年多次往返 ,绝大多数为1年多次往返。

疫情签证日本(疫情日本签证政策)-第2张图片

〖叁〗、办理方式:通过世界医疗协同机构协助准备,确保材料符合要求。步骤3:提交签证申请所需材料:个人资料:护照 、照片、签证申请表、经济能力证明(如银行存款证明 、收入证明) 。日方资料:步骤2中准备的三项材料 。提交渠道:通过日本大使馆/领馆指定的签证代办机构或旅行社递交申请。

〖肆〗 、第一步:日本医院会诊按照日本医疗正常流程,先进行日本医院会诊(获取第二诊疗意见) ,需日本医院同意接收中国患者来日治疗。第二步:准备关键证明文件 日本医院出具同意接收证明;日本外务省身元保证机关出具身元保证书;日本医生出具患者需来日治疗的说明书(需说明病情严重性及必须来日治疗的原因) 。

〖伍〗、有在日本长期签证的人 ,因为加入了日本的健康保险,直接拿着健康保险证或外国人身份证去日本的医院,接待窗口问询 ,或在自动挂号的机器上挂号即可。第一次往往是预约,不能当天看。

〖陆〗、日本医疗签证办理流程准备核心材料:受诊等预定证明书:由日本医疗机构出具,证明患者已预约治疗或检查项目 。身元保证书:由日本外务省认证的身元保证机构出具 ,承担患者医疗期间的担保责任。日本仅有十几家具备资质的机构,完整名单可在外务省官方网站查询。

重磅:11月30日起,时隔4年半,我国对日本人实施免签

〖壹〗 、自11月30日起,我国对日本等9个国家实施30天以内短期免签政策 ,这是自新冠疫情扩散以来时隔约4年半对日本人恢复免签 。 以下为具体信息:政策背景与恢复时间此前我国对日本实施过15天以内免签证政策,但受新冠疫情影响,该政策于2020年3月暂停。随着疫情平息 ,中国政府自去年起已允许欧洲、东南亚等29个国家15天以内短期免签入境。

〖贰〗、中国已对日本人实施免签政策 。根据中国外交部的公告,自2024年11月30日起至2025年12月31日,日本等九国公民可享受免签待遇 ,来华从事商务 、旅游、探亲访友或交流访问 ,停留时间不超过30天。这一政策是中国对日本长期以来希望恢复免签政策的积极回应,同时也反映了中日两国间交流与合作的日益增强。

〖叁〗、日本人来中国是免签的 。根据中国外交部发言人林剑在例行记者会上的宣布,自2024年11月30日起至2025年12月31日 ,中国对日本持普通护照人员试行免签政策 。这一政策旨在进一步便利中外人员往来,提升两国人员往来的便利化水平。

〖肆〗 、日本人来中国免签是真的**。2024年11月,中国外交部宣布扩大免签国家范围 ,自2024年11月30日起至2025年12月31日,对日本持普通护照人员试行免签政策 。这一政策的实施对于中日两国的民间交流、经济合作和旅游业发展具有重要意义。

在日华人必看!外国技能实习生因疫情无法回国,可获30天短期签证

〖壹〗、外国技能实习生短期停留政策30天短期签证:因航班取消等原因无法按时回国的外国技能实习生,可获得30天在留许可 ,期间可合法停留日本。签证延期与工作延续:允许继续申请签证延期 。若在原劳动机构工作,可维持当前岗位直至签证到期。

〖贰〗 、政策背景:此前有部分外国人因签证到期无法回国,同时又不被允许在日本打工 ,生活陷入困境。为解决这一问题,日本出台了新规定 。在留期间规定:新规定允许这类人群续签“短期滞留(90天) ”的在留期间。

〖叁〗、新规背景:受新冠疫情影响,部分技能实习生在实习期结束后无法回国 ,被迫滞留日本 ,甚至遭到解雇,面临经济困难。据日本厚生劳动省公布的数据,截至2010年12月 ,在日本工作的外国人技能实习生总数约41万人,而截至8月20日,解雇人数已超2600人 。

〖肆〗、持有技能实习生签证的外国人。具体措施:短期滞在签证:通过申请可每周打工28小时以内。技能实习生签证:通过申请将在留资格变更为『特定活动』(6个月) ,继续工作 。申请条件与材料条件:当前在留资格不允许工作 。暂时无法回国。无法获得在日亲属或机构支援,回国前难以维持生计。

【关注疫情】日本签证到期!在日华人该何去何从?

在日华人签证到期可根据不同类型签证,按日本政府相关政策处理 ,如工作 、留学签证可延期,短期签证可办理更新手续等 。

这一措施实施期间至4月末,在此期间返回日本的日本人及非限制地区的人员需在指定场所实施14天隔离措施 ,且不要乘坐公共交通工具。留学签证到期处理办法:对于留学签证在3 - 6月份到期的同学,日本政府给出了人性化的政策,即过期日3个月之内都可以再次提交更新申请。

商务签证:对于持商务签证在日本滞留的中国人 ,如果因疫情无法返回中国 ,且滞留期限即将到期,您需要向当地的入国管理局提出申请,办理签证延长手续 。申请时 ,请提交理由书及航班被取消或机票被取消的证明材料。五年多次往返签证的处理:如果您持有五年多次往返签证,该签证本身仍然有效。

日本入境政策变化自2月1日起,持中国湖北省签发护照者 ,以及入境日本前14日内曾到访湖北省的外国人,原则上无法入境日本 。相关公民务必提前了解该政策,合理规划行程 ,并及时关注日本入境政策的后续变化。

在日华人面临回国选取时,因个人情况和政策变化等因素,常常会陷入两难境地 ,需要结合自身实际情况进行综合考虑。核心两难因素 一些华人在日本有稳定工作 、家庭或学业进展,回国会面临职业重启、适应生活环境等挑战,但也有人因疫情后中日往来政策调整、文化差异等 ,想回归熟悉环境 。

日本最新入境政策,有在留资格的长期签证请冷静对待!

〖壹〗 、日本最新入境政策中 ,有在留资格的长期签证持有者暂不受影响,无需过度担忧,但需关注政策动态。 以下是具体政策内容及分析:日本最新入境政策核心内容隔离措施:中国和韩国入境者需暂时隔离两周观察。入境方式限制:作为入国手段的船舶停止运营 。飞机入境限定为成田机场和关西机场 。

〖贰〗、入境条件:接种日本政府认可的三针疫苗者 ,无需核酸阴性证明,入境后无需检测。未接种认可疫苗或未完成三针接种者,需提供7两小时内核酸阴性证明(需注明采样方式及检测设备名称)。入境流程详解 登机前准备必备材料:护照原件、在留资格证明书原件 、入学许可书原件 。

〖叁〗、填写建议:使用黑色签字笔清晰填写 ,避免涂改;不确定的项目可留空向空乘人员询问。 入国审查通道选取:日本人通道:仅限日本国籍者。再入国通道:持有有效在留卡且短期离境后返日者 。外国人专用通道:首次入境或长期居留者。审查流程:提交护照及在留资格证明书(或再入国许可)。

〖肆〗、签证与文件:确保获得日本大使馆或领事馆签发的有效学生签证,并携带“在留资格认定证明书”(COE)副本 。护照有效期需至少六个月以上,签证页无污损。准备学校录取通知书 、学费缴纳证明、机票 ,以及可能用到的毕业证、成绩单(日文翻译件)等文件。携带适量日元现金,以备不时之需 。