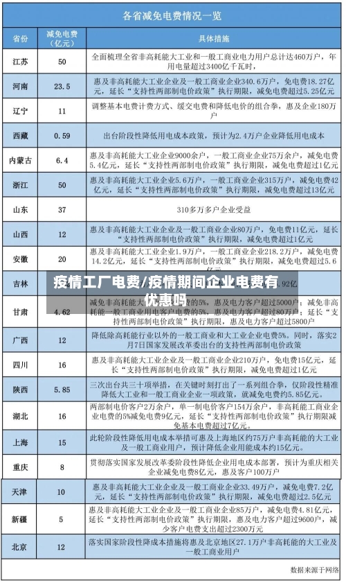
疫情工厂电费/疫情期间企业电费有优惠吗
工厂电费打折合理吗
〖壹〗、工厂电费打折是否合理需分情况讨论:政府政策支持或市场竞价行为是合规的,但私自篡改电费属于违法。合理电费打折的常见情形 政府定向优惠:如疫情期间推出的阶段性电费减免政策,或地方政府为招商引资承诺的产业扶持电价 。

〖贰〗 、工厂电费打折是否合理主要取决于打折的具体情况和背后的原因。如果是合法的促销活动 ,那么电费打折是合理的。例如,电力部门、供电企业或相关法规为了推广电子支付、鼓励节能减排等目的,可能会开展电费折扣活动 。

〖叁〗 、总之 ,工厂电费打折有其合理之处,但也需要综合多方面因素谨慎权衡和科学管理 。
〖肆〗、是的**,一些公司或个人在工厂屋顶安装光伏 ,并用光伏发的电可以享受八折优惠。比如在宁波圣蓝光伏科技有限公司总经理谢力占说,近来通行的屋顶光伏电站投资模式主要有两种 。
〖伍〗、工厂电费的电价不是一成不变的,不同地区 、不同时间、甚至不同的工业类别都可能影响到电价。一般来说 ,工业用电的费用是根据电网的电价和地方政府制定的相关优惠政策综合决定的。下面我将给出一个大致的答案,并对此进行解释 。工厂电价一般在0.6元一度左右。
〖陆〗、地区差异:例如,在广东地区 ,对于10KVA以上的工商业用户,通过与专业售电公司的合作,可以在下一年度的电费费用上节省约10%。这显示了地区政策对电价优惠的显著影响 。实际案例:浙江某工厂案例:该工厂年用电量达到500万度,通过与售电公司的合作 ,每度电价差达到0.06元,因此年节省电费高达30万元。

疫情期间电费优惠的会计处理
〖壹〗 、疫情期间电费优惠的会计分录需根据发票类型及优惠性质分情况处理,具体如下:第一种情况:电费发票按实际缴纳金额开具若企业取得的电费发票金额与实际缴纳金额一致(即发票未体现减免部分) ,会计处理时直接按实际支付金额入账。
〖贰〗、疫情期间电费优惠的会计分录处理需根据发票与实际缴纳金额是否一致分情况处理,具体如下:电费发票与实际缴纳金额一致当企业取得按实际缴纳金额开具的电费发票时,电费优惠已直接体现在实际支付金额中 ,会计分录无需单独体现优惠部分。
〖叁〗、疫情期间电费优惠的会计处理需分两个阶段进行,具体如下:电费优惠取得票据时的会计处理企业享受电费优惠并取得合规票据时,需按实际支付金额确认费用及税费 。
〖肆〗 、疫情期间企业电费减免的会计分录需根据发票类型及减免金额处理方式区分两种情况:情况一:电费发票按实际缴纳金额开具当企业取得的电费发票金额与实际支付金额一致(即发票未体现减免部分)时 ,会计分录直接按实际支付金额处理。
疫情电费减免会计分录
〖壹〗、情况一:电费发票按实际缴纳金额开具当企业取得的电费发票金额与实际支付金额一致(即发票未体现减免部分)时,会计分录直接按实际支付金额处理。
〖贰〗、第一种情况:电费发票按实际缴纳金额开具若企业取得的电费发票金额与实际缴纳金额一致(即发票未体现减免部分),会计处理时直接按实际支付金额入账 。
〖叁〗、疫情期间电费优惠费用的会计分录需根据发票类型及费用归属部门分情况处理 ,具体如下:企业取得按实际缴纳金额开具的发票时当电费优惠已直接体现在实际缴纳金额中,且企业取得与实际支付金额一致的发票时,会计分录需反映费用支出及增值税进项抵扣情况。
黑龙江省疫情期间电价调整
〖壹〗 、黑龙江省在疫情期间对电价进行了调整,主要采取了灵活电价政策以降低企业用电成本。具体调整内容如下:基本电费计收方式变更:从2020年2月8日起 ,黑龙江省电力客户可以申请变更基本电费计收方式,且不受“计费方式变更周期”限制 。这一政策为企业提供了更大的灵活性,有助于企业根据自身实际情况调整用电策略。
〖贰〗、降价措施:自2020年2月1日起至6月30日止 ,电网企业在计收上述电力用户(含已参与市场交易用户)电费时,统一按原到户电价水平的95%结算。
〖叁〗、市场化改革推动:电力交易中心数据显示,2023年全国市场化电量占比已达68% 。合并分类有助于工商业用户直接参与电力市场竞价 ,通过分时电价降低高峰时段用电成本。
〖肆〗 、经济利益与政治意图的动态权衡:政策调整并非单纯以经济效益为导向。例如,疫情期间电价九五折政策虽短期内加剧电网企业利润压力,但服务于“保民生、稳经济 ”的政治目标;新基建投资规模虽大 ,但其带动产业链发展的社会效益远高于企业自身经济收益 。
〖伍〗、现执行一般工商业及其它电价 、大工业电价的电力用户(含已参与市场交易用户),电网企业在计收其电费时,统一按原到户电价水平的95%结算。按照国家“降低工商业电价5%政策延长至今年年底”决策 ,该政策执行至2020年年底。希望我们的回答能对您有所帮助。如有疑问,请致电24小时供电服务热线95598询问 。
疫情期间电费补贴政策
〖壹〗、补贴方式由企业注册所在地政府和省级层面各自承担补贴金额的一半,分别兑付。
〖贰〗、加拿大BC省电费补贴政策概述 在疫情期间,为了减轻居民的经济负担 ,电力公司BC Hydro推出了一项电费减免政策。符合条件的用户可以申请获得比较多600加元的电费减免,该援助计划已经开放申请 。补贴金额与期限 补贴金额:符合条件的申请人比较多可以获得600加元的电费减免。
〖叁〗 、对于在疫情防控期间无法正常开工、复工的隐形企业,政策允许调整电费计费方式 ,包括灵活变更周期和减容期限。电力用户可以即日申请减容、暂停 、减容恢复和暂停恢复 。这样的申请不再受“暂停用电不得小于15天”等条件的限制,并且可以减免容量电费。